本文作者:莫航杰
导读
TiDB 全局索引在分区表中提供了一种优化查询性能的新方式。与本地索引不同,全局索引通过打破索引与分区的一对一映射关系,提升了跨分区查询的效率。本文将详细介绍 TiDB 全局索引的工作原理、发展历程以及创建方法,并通过性能测试和最佳实践,帮助用户更好地理解和应用全局索引,提高数据库的查询性能和整体效率。
什么是 TiDB 全局索引
在 TiDB 中,全局索引是一种定义在分区表上的索引类型,它允许索引分区与表分区之间建立一对多的映射关系,即一个索引分区可以对应多个表分区。这与 TiDB 早期版本中的本地索引(Local Index)不同,本地索引的索引分区与表分区之间是一对一的映射关系,即一个分区对应一个局部的索引块。
全局索引能覆盖整个表的数据,使得主键和唯一键在不包含分区键的情况下仍能保持全局唯一性。此外,全局索引可以在一次操作中访问多个分区的索引数据,而无需对每个分区的本地索引逐一查找,显著提升了针对非分区键的查询性能。
下图简单展示了本地索引和全局索引的区别

TiDB 全局索引的发展历程
- v7.6.0 版本之前 :TiDB 仅支持分区表的本地索引。这意味着,对于分区表上的唯一键,必须包含表分区表达式中的所有列。如果查询条件中没有使用分区键,那么查询将不得不扫描所有分区,这会导致查询性能下降。
- v7.6.0 版本 :引入了系统变量 tidb_enable_global_index ,用于开启全局索引功能。然而,当时该功能仍在开发中,不推荐用户启用。
- v8.3.0 版本 :全局索引功能作为实验性特性发布。用户可以通过在创建索引时显式使用 GLOBAL 关键字来创建全局索引。
- v8.4.0 版本 :全局索引功能正式成为一般可用(GA)特性。用户可以直接使用 GLOBAL 关键字创建全局索引,而无需再设置系统变量 tidb_enable_global_index 。从这个版本开始,该系统变量被弃用,并且始终为 ON 。
- v8.5.0 版本 :全局索引功能支持了包含分区表达式中的所有列。
- v9.0.0 版本 :全局索引功能支持了非唯一索引的情况。在分区表中,除聚簇索引外都可以被创建为全局索引。
TiDB 全局索引的语法
在 TiDB 中,创建全局索引(Global Index)时,可以在 CREATE INDEX 或 ALTER TABLE 语句中使用 GLOBAL 关键字,或在建表时通过 GLOBAL 关键字或 /T![global_index] GLOBAL / 注释指定。
创建全局索引的语法:
CREATE [UNIQUE] INDEX index_name ON table_name (column_list) [GLOBAL]; ALTER TABLE table_name ADD [UNIQUE] INDEX index_name (column_list) [GLOBAL];
示例:
- 创建全局唯一索引:
CREATE UNIQUE INDEX idx_global ON employees (email) GLOBAL;
此语句在 employees 表的 email 列上创建一个全局唯一索引,确保每个电子邮件地址在整个表中唯一。
- 添加全局索引:
ALTER TABLE orders ADD INDEX idx_global_order_date (order_date) GLOBAL;
此语句向 orders 表添加一个名为 idx_global_order_date 的全局索引,索引列为 order_date 。
- 在建表时创建全局索引:
CREATE TABLE `sbtest` ( `id` int NOT NULL, `k` int NOT NULL DEFAULT '0', `c` char NOT NULL DEFAULT '', KEY `idx1` (`k`) GLOBAL, KEY `idx2` (`k`) /*T![global_index] GLOBAL */ ) ENGINE=InnoDB DEFAULT CHARSET=utf8mb4 COLLATE=utf8mb4_bin PARTITION BY HASH (`id`) PARTITIONS 5;
此语句在创建 sbtest 表时同时创建了两个名为 idx1 和 idx2 的全局索引,两个索引的索引列都为 k 。
TiDB 全局索引的优势
提升查询性能
全局索引能够有效提高检索非分区列的效率。当查询涉及非分区列时,全局索引可以快速定位相关数据,避免了对所有分区的全表扫描,可以显著降低 cop task 的数量,这对于分区数量庞大的场景尤为有效 。
经过测试,在分区数量为 100 的情况下,sysbench select_random_points 场景得到了 53 倍 的性能提升。
增强应用灵活性
全局索引的引入,消除了分区表上唯一键必须包含所有分区列的限制。这使得用户在设计索引时更加灵活,可以根据实际的查询需求和业务逻辑来创建索引,而不再受限于表的分区方案。这种灵活性有助于更好地优化查询性能,满足多样化的业务需求。
减少应用修改工作量
在数据迁移和应用修改过程中,全局索引可以减少对应用的修改工作量。如果没有全局索引,在迁移数据或修改应用时,可能需要调整分区方案或重写查询语句以适应索引的限制。有了全局索引之后,这些修改可以被避免,从而降低了开发和维护成本。
如在将 Oracle 数据库中的某张表迁移到 TiDB 时,因为 Oracle 支持全局索引,可能在某些表上存在一些不包含分区列的唯一索引,在迁移过程需要对表结构进行调整,以适应 TiDB 的分区表限制。然而,随着 TiDB 对全局索引的支持,用户只需简单地修改索引定义,将其设置为全局索引,即可与 Oracle 保持一致,从而显著降低迁移成本。
TiDB 全局索引的工作原理
基本思想
在 TiDB 的分区表中,本地索引的键值前缀是分区表的 ID 而全局索引的前缀是表的 ID。这样的改动确保了全局索引的数据在 TiKV 上分布是连续的,降低了查询索引时 RPC 的数量。
CREATE TABLE `sbtest` ( `id` int(11) NOT NULL, `k` int(11) NOT NULL DEFAULT '0', `c` char(120) NOT NULL DEFAULT '', KEY idx(k), KEY global_idx(k) GLOBAL ) partition by hash(id) partitions 5;
以上面的表结构为例, idx 为普通索引, global_idx 为全局索引。索引 idx 的数据会分布在 5 个不同的 ranges 中,如 PartitionID1_i_xxx , PartitionID2_i_xxx 等,而索引 global_idx 的数据则会集中在一个 range ( TableID_i_xxx ) 内。
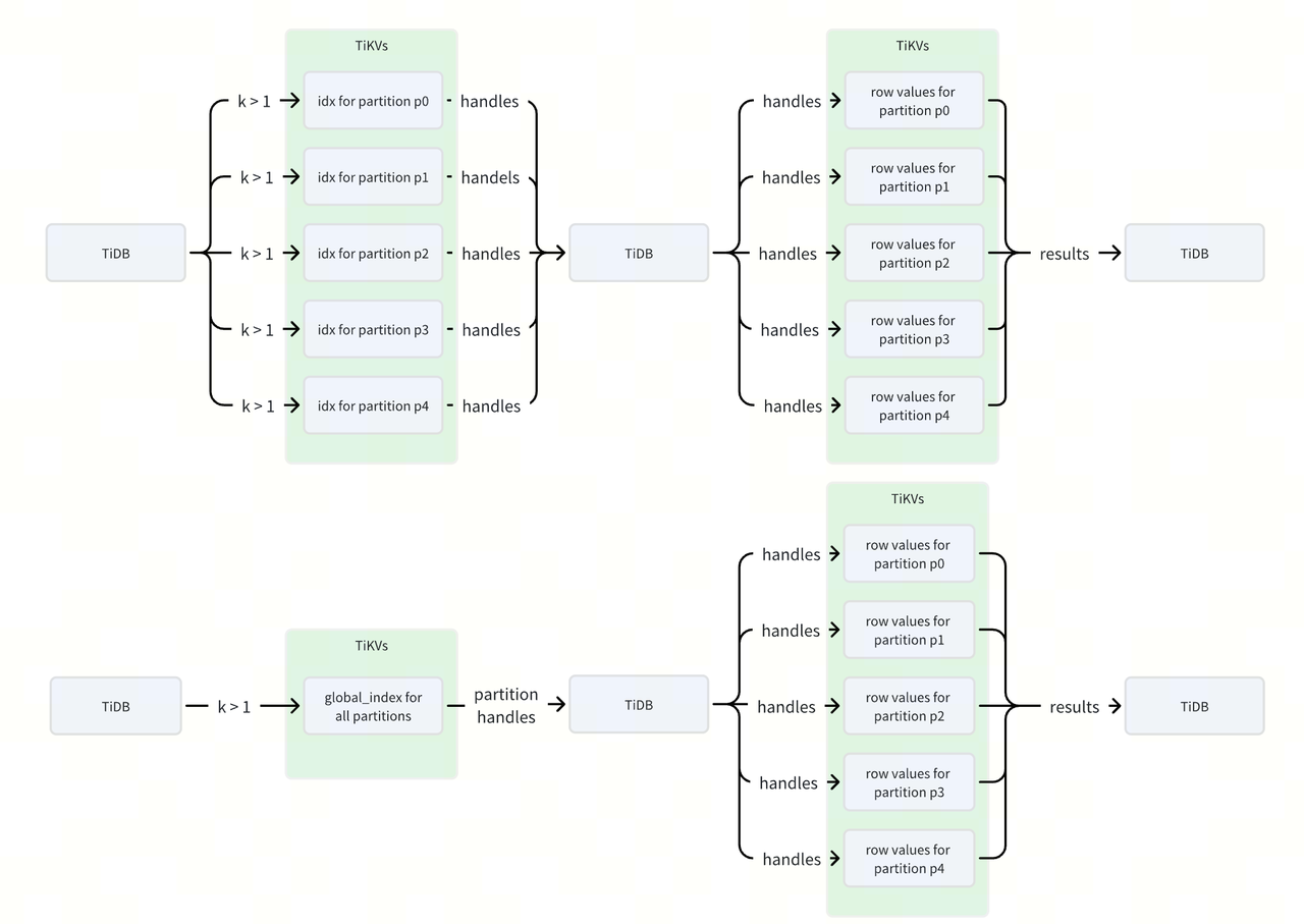
这样当我们进行 k 相关的查询时,如 select * from sbtest where k > 1 ,通过索引 idx 会构造 5 个不同的 ranges,而通过全局索引 global_idx 则只会构造 1 个 range,每个 range 在 TiDB 中对应一个或多个 RPC 请求,这样使用全局索引可以降低数倍的 RPC 请求数,从而提升查询索引的性能。
下图更加直观地展示了在使用 idx 和 global_idx 两个不同索引执行 select * from sbtest where k > 1 查询语句在 RPC 请求和数据流转过程中的差异。

编码方式
在 TiDB 中,索引项被编码为键值对。对于分区表,每个分区在 TiKV 层被视为一个独立的物理表,拥有自己的 partitionID 。因此,分区表的索引项也被编码为:
唯一键 Key: - PartitionID_indexID_ColumnValues Value: - IntHandle - TailLen_IntHandle - CommonHandle - TailLen_IndexVersion_CommonHandle 非唯一键 Key: - PartitionID_indexID_ColumnValues_Handle Value: - IntHandle - TailLen_Padding - CommonHandle - TailLen_IndexVersion
在全局索引中,索引项的编码方式有所不同。 为了使全局索引的键布局与当前索引键编码保持兼容,新的索引编码布局为:
唯一键 Key: - TableID_indexID_ColumnValues Value: - IntHandle - TailLen_PartitionID_IntHandle - CommonHandle - TailLen_IndexVersion_CommonHandle_PartitionID 非唯一键 Key: - TableID_indexID_ColumnValues_Handle Value: - IntHandle - TailLen_PartitionID - CommonHandle - TailLen_IndexVersion_PartitionID
这种编码方式使得全局索引的键以 TableID 开头,而 PartitionID 被放置在 Value 中。这样设计的优点是,它与现有的索引键编码方式兼容,但同时也带来了一些挑战,例如在执行 DROP PARTITION, TRUNCATE PARTITION 等 DDL 操作时,由于索引项不连续,需要进行额外的处理。
TiDB 全局索引的限制与注意事项
影响部分 DDL 性能
当分区表中存在全局索引时,执行诸如 DROP PARTITION(删除分区)、TRUNCATE PARTITION(清空分区)、REORG PARTITION(重组分区)等部分 DDL 操作时,需要同步更新全局索引的值,这会显著增加 DDL 操作的执行时间。
在 v8.5.0 默认参数下,测试显示对包含全局索引的 sysbench 表执行 DROP PARTITION 或 TRUNCATE PARTITION 操作时, oltp_read_write 负载的性能会下降 15% 至 20%。
聚簇索引( Clustered Index )
聚簇索引不能成为全局索引,是因为如果聚簇索引是全局索引,则表将不再分区。这是因为聚簇索引的键是分区级别的行数据的键,但全局索引是表级别的,这就造成了冲突。如果需要将主键设置为全局索引,则需要显式设置该主键为非聚簇索引,如 PRIMARY KEY(col1, col2) NONCLUSTERED GLOBAL 。
性能测试数据
- select_random_points in sysbench
示例表结构
CREATE TABLE `sbtest` ( `id` int(11) NOT NULL, `k` int(11) NOT NULL DEFAULT '0', `c` char(120) NOT NULL DEFAULT '', `pad` char(60) NOT NULL DEFAULT '', PRIMARY KEY (`id`) /*T![clustered_index] CLUSTERED */, KEY `k_1` (`k`) /* Key `k_1` (`k`, `c`) GLOBAL */ ) ENGINE=InnoDB DEFAULT CHARSET=utf8mb4 COLLATE=utf8mb4_bin /* Partition by hash(`id`) partitions 100 */ /* Partition by range(`id`) xxxx */
负载 SQL
SELECT id, k, c, pad FROM sbtest1 WHERE k IN (xx, xx, xx)

- 通过上述测试可以看出,在高并发环境下,全局索引能够显著提升分区表查询性能,提升幅度可达 50 倍。同时,全局索引还能够显著降低资源(RU)消耗。随着分区数量的增加,这种性能提升的效果将愈加明显。
最佳实践
全局索引和本地索引
全局索引适用场景:
- 数据归档不频繁: 例如,医疗行业的部分业务数据需要保存 30 年,通常按月分区,然后一次性创建 360 个分区,且很少进行 DROP 或 TRUNCATE 操作。在这种情况下,使用全局索引更为合适,因为它能提供跨分区的一致性和查询性能。
- 查询需要跨分区的数据: 当查询需要访问多个分区的数据时,全局索引可以避免跨分区扫描,提高查询效率。
本地索引适用场景:
- 数据归档需求: 如果数据归档操作很频繁,且主要查询集中在单个分区内,本地索引可以提供更好的性能。
- 需要使用分区交换功能: 在银行等行业,可能会将处理后的数据先写入普通表,确认无误后再交换到分区表,以减少对分区表性能的影响。此时,本地索引更为适用,因为在使用了全局索引之后,分区表将不再支持分区交换功能。
全局索引和聚簇索引
由于聚簇索引和全局索引的原理限制,一个索引不能同时作为聚簇索引和全局索引。然而,这两种索引在不同查询场景中能提供不同的性能优化。在遇到需要同时兼顾两者的需求时,我们可以将分区列添加到聚簇索引中,同时创建一个不包含分区列的全局索引。
假设我们有如下表结构:
CREATE TABLE `t` ( `id` int DEFAULT NULL, `ts` timestamp NULL DEFAULT NULL, `data` varchar(100) DEFAULT NULL ) ENGINE=InnoDB DEFAULT CHARSET=utf8mb4 COLLATE=utf8mb4_bin PARTITION BY RANGE (UNIX_TIMESTAMP(`ts`)) (PARTITION `p0` VALUES LESS THAN (1735660800) PARTITION `p1` VALUES LESS THAN (1738339200) ...)
在上面的 t 表中, id 列的值是唯一的。为了优化点查和范围查询的性能,我们可以选择在建表语句中定义一个聚簇索引 PRIMARY KEY(id, ts) 和一个不包含分区列的全局索引 UNIQUE KEY id(id) 。这样在进行基于 id 的点查询时,会走全局索引 id ,选择 PointGet 的执行计划;而在进行范围查询时,聚簇索引则会被选中,因为聚簇索引相比全局索引少了一次回表操作,从而提升查询效率。
修改后的表结构如下所示:
CREATE TABLE `t` ( `id` int NOT NULL, `ts` timestamp NOT NULL, `data` varchar(100) DEFAULT NULL, PRIMARY KEY (`id`, `ts`) /*T![clustered_index] CLUSTERED */, UNIQUE KEY `id` (`id`) /*T![global_index] GLOBAL */ ) ENGINE=InnoDB DEFAULT CHARSET=utf8mb4 COLLATE=utf8mb4_bin PARTITION BY RANGE (UNIX_TIMESTAMP(`ts`)) (PARTITION `p0` VALUES LESS THAN (1735660800), PARTITION `p1` VALUES LESS THAN (1738339200) ...)
通过这种方式,我们既能优化基于 id 的点查询,又能提升范围查询的性能,同时确保表的分区列在基于时间戳的查询中能得到有效的利用。
总结
TiDB 全局索引是 TiDB 在分区表索引方面的重要特性,它通过允许索引分区与表分区之间提供一对多的映射关系,提供了更灵活的索引设计和更高效的查询性能。全局索引的引入,不仅提升了 TiDB 分区表在处理复杂查询和大数据量场景下的能力,还为用户在数据库设计和优化方面提供了更多的选择。
然而,全局索引也带来了一些挑战,如维护成本的增加。在使用全局索引时,需要根据具体的业务需求和数据特点,合理设计索引,权衡查询性能和数据修改性能,以达到最佳的数据库性能。
总之,TiDB 全局索引是一个强大且灵活的特性,能够帮助用户更好地优化数据库性能,满足多样化的业务需求。在实际应用中,合理使用全局索引,可以显著提升查询性能,提高数据库的整体效率。