本文作者:PingCAP
CRM 并不是简单的销售和客户服务的效率工具。本质上,CRM 是以平台化思维实现业务管理和数据的打通,为 360 度客户旅程提供数字化支撑。
IDC 发布的《IDC 中国企业级应用管理 SaaS 市场,2021H2 》报告显示:2021 年中国企业级应用管理 SaaS 市场规模达 67.8 亿美金,其中 CRM 市场份额为 32%,未来五年将以 23.1% 的 CAGR 快速增长。
虽然受到疫情影响,但随着企业数字化转型的不断深化,更多的企业需要用数字化手段、标准化流程来提高效率和节约成本。从中国企业级应用管理 SaaS 市场来看,平台化、数据化、生态化成为重要的发展趋势。CRM 作为云计算时代典型的数据密集型应用,提升海量数据的处理能力和时效性成为 CRM 服务商提升客户体验、构建核心竞争力的关键所在。
CRM 的数据架构面临重重挑战
某中国企业级 CRM 头部服务商,其 CRM 产品支持从营销、销售到服务的全流程自动化业务场景,帮助企业转型为真正“以客户为中心”的数字化运营组织,实现业绩的可持续增长。随着产品能力的迭代加速和业务的规模化增长,该服务商实现了从中小企业到大中型企业的覆盖,为了应对不同行业用户的个性化需求推出了 PaaS 平台,基于平台的定制能力服务垂直行业的特定需求;同时,该服务商发力 C 端市场,陆续推出 SCRM 等产品连接海量 C 端用户,打造客户旅程的一体化闭环。
同时服务几万家不同规模的企业,打通每家企业各个业务系统的数据,为 360 度客户旅程提供数字化支撑,这些都对 CRM 服务商底层的数据平台提出了非常严苛的要求。该 CRM 服务商的数据平台架构采用多形态混合式数据存储模式来满足多租户架构下可定制的业务需求。下图所示的多租户共享数据库,考虑到大表性能、租户数据量,采用了元数据、租户分库、租户分表的整体方案,共享库按照租户和实体做水平扩展的分库分表设计。

多租户共享数据库的分库分表设计
与此同时,为了满足多租户定制化需求,实体主数据表需要预留大量的扩展列,呈现出数据库表多,列多,索引多等特点,也给 CRM 的数据架构带来了重重挑战:
大数据量下的分库分表无以为继
随着业务高速增长,CRM 用户数接近 20 万,租户的增长一方面带来海量数据高并发访问的挑战,另一方面使得单租户单实体库数据量快速增长,单表已经超过千万级别。单体 MySQL 数据库无法水平弹性扩展,配置也已经到极限,出现性能下降的问题。此外,MySQL 的分库分表方案,业务拆分难度大,需要进行代码侧的改动进行适配,维护工作也变得非常繁琐。
2B 和 2C 客户的体验大打折扣
CRM 业务具有灵活、多变的的特征,经常遇上索引缺失/索引选取错误或者复杂模糊查询等情况,MySQL 性能完全不可接受,慢查询增多导致客户体验差。在批量操作场景,单个任务可能将系统卡死,大量慢查询堆积,严重的时候甚至会造成 OOM,查询被拉黑名单。
业务创新的灵活度受到制约
中国的企业级客户由于行业特点和业务环境的变化,通常对 CRM 有定制化和多样化需求,导致数据库需要预留很多的扩展列,经常需要在数据表中增加字段或者增加索引。MySQL 行宽只有 64K,也不支持 Online DDL,使得业务创新的灵活度受到极大制约。
CRM 真实场景下 MySQL 和 TiDB 的比拼
通过与 CRM 服务商技术部门的探讨,由于 SaaS 业务的稳定性、性能都对最终客户至关重要,组织了一次全面的 PoC 验证工作,覆盖了产品的性能,兼顾数据迁移、稳定性、安全性、运维监控等能力。
从业务场景的实测结果可以看到:TiDB 并发处理和查询性能提升明显,千万级以上性能提升 70% 左右,单条、跑批都得到了大幅的性能提升(80% 在毫秒级),原先过长时间查询无返回结果的任务,在 TiDB 中得到好转;各类痛点查询,如权限查询、模糊查询、分页查询、无索引查询、聚合查询、联表查询等性能提升几倍至几百倍不等;TiDB 在添加字段,修改字段,增加索引等 DDL 上优势明显。此外,TiDB 提供高效的同步工具 DM,从 RDS-MySQL 同步到 TiDB 延迟控制在毫秒级别。
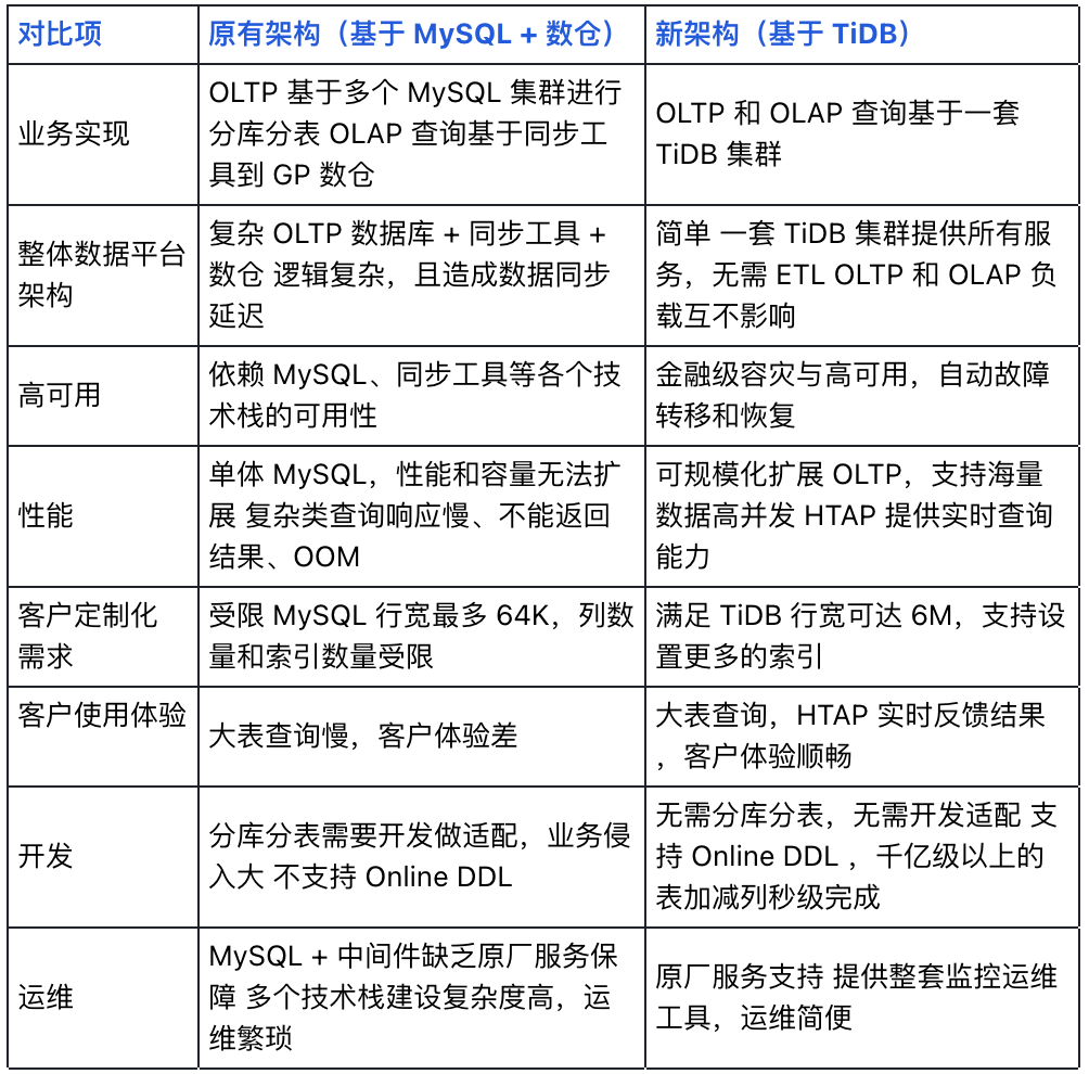
两套数据架构的对比
某 CRM 服务商原有的数据架构中,OLTP 业务通过 Mycat 连接多套 MySQL 数据库处理和存储应用的数据,所有 MySQL 通过 DataPipline 同步到 Greenplum 数仓,由 Greenplum 提供 OLAP 查询服务。引入 TiDB 分布式数据库替换原有架构之后,所有的 OLTP 业务和 OLAP 查询访问一套 TiDB 集群即可,根据业务的实际需求,灵活增加 TiKV 和 TiFlash 节点即可。

某 CRM 服务商数据平台架构
基于 TiDB 的新架构在高可用、性能、定制化需求、客户体验、开发和运维等多个维度体现出优势: 
“两升一降”助力 SaaS 服务商构建核心竞争力
提升海量数据的处理能力和时效性
TiDB 分布式数据库按需弹性扩展能力使得 CRM 服务商可以轻松应对租户、2B 与 2C 业务海量数据的增长。对于 CRM 类 SaaS 服务商来说,TiDB 分布式架构对库、表无数量限制,一键实现节点扩缩容,使得使得数据架构可以动态、平滑地适配业务的增长。TiDB 原生分布式特点在高并发查询、缺失索引、模糊查询等方面性能表现优异,无需担心租户增加带来高并发问题以及租户单实体数据量大等问题;TiDB HTAP 能力使得海量数据场景下的各类查询秒级得到反馈,极大提升了 CRM 的用户使用体验。
提升 SaaS 服务商的业务灵活性
在 SaaS 的基础上集成 PaaS 能力已经成为中国企业级 CRM 市场发展的重要趋势,为了满足企业用户的高度定制化和多样化需求,PaaS 平台要求数据平台具备高度灵活的可定制能力,例如增加字段完成功能迭代等。TiDB 支持 Online DDL,可实现在线添加字段,修改字段对业务无影响,加快了业务创新的速度,进一步增强了 CRM 等 SaaS 服务商在同行业中的竞争力。
多管齐下,降低成本
TiDB 一个数据栈支持混合负载,并提供实时的数据洞察,精简了 CRM 服务商数据平台的架构。从单体数据库集群、ETL 工具、数据仓库的多套系统组合到一个 TiDB 集群,大幅节省了数据在各个技术栈之间同步的时间成本以及多个数据副本的存储成本。TiDB 无需分库分表,提高了产品研发的敏捷度,减轻了各类应用的适配难度,研发人员可以把更多精力放在功能迭代和业务创新上。此外,TiDB 还提供了整套的数据同步及数据库管理、监控工具,进一步降低了后期的运维管理成本。
采用一个简单、强大、一栈式的数据服务平台成为越来越多 SaaS 企业的选择,这个平台既可以支撑海量在线交易,又可以提供实时分析能力,以极少的 DBA 和资源投入,就可以从容应对不确定的环境、多变的业务挑战。
